目录
公开时间:2021年9月10日
第一部分 单位概况
一、职能简介
二、2020年重点工作完成情况
三、机构设置情况
第二部分 2020年度单位决算情况说明
一、收入支出决算总体情况说明
二、收入决算情况说明
三、支出决算情况说明
四、财政拨款收入支出决算总体情况说明
五、一般公共预算财政拨款支出决算情况说明
(一)一般公共预算财政拨款支出决算总体情况
(二)一般公共预算财政拨款支出决算结构情况
(三)一般公共预算财政拨款支出决算具体情况
六、一般公共预算财政拨款基本支出决算情况说明
七、“三公”经费财政拨款支出决算情况说明
(一)“三公”经费财政拨款支出决算总体情况说明
(二)“三公”经费财政拨款支出决算具体情况说明
八、政府性基金预算支出决算情况说明
九、国有资本经营预算支出决算情况说明
十、其他重要事项的情况说明
(一)机关运行经费支出情况
(二)政府采购支出情况
(三)国有资产占有使用情况
(四)预算绩效管理情况
第三部分 名词解释
第四部分 附件
第五部分 附表
一、收入支出决算总表
二、收入决算表
三、支出决算表
四、财政拨款收入支出决算总表
五、财政拨款支出决算明细表
六、一般公共预算财政拨款支出决算表
七、一般公共预算财政拨款支出决算明细表
八、一般公共预算财政拨款基本支出决算表
九、一般公共预算财政拨款项目支出决算表49
十、一般公共预算财政拨款“三公”经费支出决算表
十一、政府性基金预算财政拨款收入支出决算表
十二、政府性基金预算财政拨款“三公”经费支出决算表
十三、国有资本经营预算财政拨款收入支出决算表
十四、国有资本经营预算财政拨款支出决算表
一、职能简介
中共四川省委组织部(本级)是省委组织部的所属预算单位,是省委主管组织工作、干部工作、人才工作、公务员工作的职能部门。
二、2020年重点工作完成情况
2020年,在省委坚强领导和中央组织部有力指导下,全省组织工作坚持以习近平新时代中国特色社会主义思想为指导,认真贯彻中央和省委决策部署,全面落实新时代党的组织路线,围绕中心大局,聚焦主责主业,在应对大战大考中敢担当、开新局,各项工作取得新的进展和成效。
(一)深入实施习近平新时代中国特色社会主义思想教育培训计划
坚持把加强党的创新理论武装作为首要任务,打牢“两个维护”的思想根基和行动自觉。一是组织开展中央和省委全会精神集中轮训。以学习贯彻党的十九届四中、五中全会和省委十一届七次、八次全会精神为重点,结合学习《习近平谈治国理政》第三卷,精心筹办省级领导干部和市厅级主要负责同志读书班,省委书记彭清华同志作开班动员和结业讲话;举办市厅级领导干部专题培训班,组织市厅级领导干部进行3天集中学习;依托在线教育平台培训5万余名领导干部,全面完成县处级以上领导干部全员轮训,凝聚推动高质量发展的共识和力量。二是紧跟中央和省委重大部署抓好专题培训。适应疫情防控优化教育培训安排,紧扣统筹推进疫情防控和经济社会发展、推进城乡基层治理制度创新和能力建设、成渝地区双城经济圈建设三件大事,实施经济金融、现代产业、基层治理、脱贫攻坚等省级重点专题培训,示范带动各地各部门分级分类培训干部,提高各级领导干部适应新时代新要求的专业化能力。三是深化新时代治蜀兴川执政骨干递进培养。统筹事业发展和干部成长需要,优化培训内容和培训对象,省级层面举办“一把手”提能工程对外开放和现代服务业发展班、专业化领导干部培养工程基层治理和经济金融班、年轻干部“铸魂”工程培训班,带动市县两级实施递进培养工程,培训1.9万余人。
(二)跟进大战大考强化组织保障
面对疫情防控、脱贫攻坚、防汛救灾等多重考验,及时介入、主动服务,做到大事快办、特事特办。一是保障打赢疫情防控阻击战。第一时间进行战时动员,出台激励党员干部人才担当作为“十条措施”,统筹做好党员捐款、火线发展党员、走访慰问干部人才、促进复工复产、重大评选表彰等工作,推动全省组建临时党组织、建立党员突击队、设立党员志愿服务岗,党员、干部、专家人才迅速投入一线抗疫,紧急划拨党费,组织党员自愿捐款,评选推荐全国先进基层党组织、优秀共产党员。二是保障打赢脱贫攻坚收官战。聚焦攻克凉山深度贫困堡垒,研制落实强化组织保证《工作方案》,出台关心激励帮扶干部“六条措施”,专题召开凉山州抓党建促脱贫攻坚工作推进会,省委组织部派出工作组蹲点开展调研督导、谈心谈话,组织开展驻村帮扶干部“大回访”,推动贫困地区党组织和党员干部始终保持战斗队形、“战时”状态,夺取脱贫攻坚收官之战全面胜利。三是保障打赢防汛救灾遭遇战。面对入汛后暴雨频袭的严峻形势,全面压紧压实各级党组织防汛救灾责任,紧急组织转移安置群众49万余人、集中安置5万余人。组织开展全省疫情防控和防汛救灾党内表彰,评选表彰先进基层党组织、优秀共产党员。
(三)大力推进干部教育培训供给改革
聚焦制约干部教育培训质量的深层次问题,加大体制改革和制度创新力度。一是扎实推进县级党校分类改革。以理顺体制机制、实现资源整合、提高办学质量为目标,坚持统筹协调、统分结合,逐一调研分析、科学分类,系统出台1个实施方案和6个配套文件,推动市县党校办学格局整体重塑、办学条件整体改善、办学质量整体提升。二是大力推进四川长征干部学院联合共建。围绕建设具有全国影响力的一流干部学院,坚持规划先行、上下联动,着力整合资源、改革机制,编制“1 5”实施方案和学院建设《项目推进方案》,联动建设“1个总部 5个分院”,精心打造一批精品课程、精品路线,目前已启动省委党校总部改造提升工程,泸州四渡赤水分院基本建成,其他4个分院建设正在抓紧推进。三是全面推行领导干部上讲台制度。突出理论联系实际,用好领导干部这个“关键师资”,在省委党校举办首批16期“蜀光讲坛”,邀请省级领导和省直部门负责同志围绕不同主题授课,示范带动市县领导干部上讲台,倒逼以讲促学、教学相长。
(四)以乡村建制调整改革为重点推进基层治理
按照省委统一部署,接续做好“上下篇”文章,推动两项改革蹄疾步稳、走深走实。一是全面完成乡村建制调整优化。坚持统分结合、压茬进行,第一批乡镇行政区划调整改革完成后,顺势推进村级建制调整改革,接续推进村民小组调整优化,推动基层治理体系发生结构性变革、实现整体性重塑。二是谋划做好两项改革“后半篇”文章。紧紧围绕发展、服务和治理,坚持向改革要红利、要效能,统筹抓好专题调研,逐一听取调研汇报、研制改革举措,指导形成“1 24”个专项工作方案,推动两项改革从“物理调整”到发生“化学反应”。三是点面结合破解基层治理难题。盯住省委十一届六次全会《决定》各项部署,全面启动城乡基层治理重点任务,完成年度任务,确定省级示范市、示范区、示范小区开展城市基层治理示范体系建设。突出抓好凉山易地扶贫搬迁集中安置点治理发展,跟进开展专题调研、政策指导、工作部署,从建组织、抓服务、保就业入手,确保搬得出、稳得住、能致富。
(五)着眼换届提升班子队伍建设深度
坚持把主攻方向放在发现干部、了解干部上,抓实班子分析、年度考核、制度创新、调整优化,打好换届工作提前量。一是着力选好配强党政正职。坚持把政治过硬摆在首位,全覆盖谈心谈话,开展市(州)领导班子分析研判,运用省管领导班子和领导干部年度调研考核成果,有铺垫性地做好市县党政正职和省直部门“一把手”调整充实。二是用好关键岗位干部。通盘考虑事业发展、班子结构和换届工作需要,注重使用在脱贫攻坚、疫情防控等一线表现突出干部。三是统筹加大干部交流力度。鲜明重实干、重担当用人导向,注重在全省范围内优化干部资源配置,推动“一干多支”互动跨区域交流党政正职,“三州”地区与省内其他地区交流干部,全面推行职务与职级并行制度,加强公务员平时考核和及时奖励,激发干部队伍干事创业积极性。
(六)加强优秀年轻干部培养储备
着力从战略和长远上布好局,注重数量和质量并重、存量和增量并优,健全选育用管链条。一是启动实施年轻干部实践锻炼“双百计划”。拓展机关与基层双向历练渠道,从省直单位选派年轻干部到疫情防控、基层治理、脱贫攻坚、反分维稳等一线磨炼,从市(州)选派年轻干部到省直部门和省属企业挂职,着力培养全局意识、系统观念和专业素养,推动年轻干部在多岗位锻炼中成长成熟。二是启动实施川渝互派年轻干部“百人计划”。围绕推动成渝地区双城经济圈建设,聚焦重大项目、重点地区、重要任务,川渝互派年轻干部挂职锻炼,提升年轻干部抓项目、促改革的实战能力,以干部交流培养推动区域协同发展。三是组织实施少数民族地区干部挂职计划。针对彝区、涉藏地区干部经历单一、历练不够等问题,集中选派“三州”地区优秀年轻少数民族干部到内地市县进行为期1年挂职锻炼,促进少数民族地区干部走出来见世面、长才干。四是深入实施选调生遴选培养计划。加大从知名高校选拔选调生力度,高质量招录急需紧缺专业选调生,在全国率先建立3个选调生实践锻炼基地,台账式推动选调生下基层驻村任职,持续涵养干部队伍“源头活水”。
(七)全方位推进人才开放合作
牢固树立抓人才就是抓发展的理念,紧紧围绕重大发展战略,以更加开放的力度和政策,提升人才工作层次和质量。一是深入推进省校战略合作。着眼吸聚高校人才和创新资源,高规格召开省校战略合作工作推进会,构建省市联动、多层对接合作机制,省校合作迈入“协同推进、整体成势”新阶段。二是做实川渝人才协同发展。跟进成渝地区双城经济圈建设,与重庆市签订人才战略合作框架协议,联合向中央组织部争取人才协同发展专项规划和支持政策,川渝首次联合开展人才工作推介和招才引智,指导省内与重庆毗邻地区联合组建创新联盟或高校联盟,唱好人才协同发展“双城记”。三是创新开展“两院”院士四川行活动。着眼充分发掘用好顶尖人才智力资源,以省委、省政府名义举办“两院”院士四川行活动,发起设立专项基金,发布创新创业支持政策,引进高层次人才和创新创业团队,首批柔性引进专家,推动西部创新人才高地建设积厚成势。
(八)以村(社区)“两委”换届为契机建强基层战斗堡垒
鲜明大抓基层的工作导向,把选好配强带头人作为重中之重,推进基层党组织全面过硬。一是深入实施优秀农民工回引培养工程。适应乡村振兴发展需要,把握农民工回流进入提速阶段大趋势,构建回引、培养、使用、管理全链条工作机制。二是稳妥有序推进村(社区)“两委”换届工作。着眼选优配强村(社区)“两委”班子,鲜明“双好四强”用人标准和“八不选”负面清单,严把人选关、选举关,加强风险隐患排查处置,确保换届平稳有序、风清气正。三是充分发挥各领域基层党组织战斗堡垒作用。召开国有企业、高校党建工作会议,抓好机关、公立医院党建工作,实施两新党建示范创建行动,引导“两新”组织参与城乡基层治理,持续整顿软弱涣散基层党组织,增强各领域党组织政治功能和组织力。
三、机构设置情况
四川省委组织部本级由23个内设部门组成,分别是:办公室、研究室(政策法规处)、组织一处(省委党建办秘书处)、组织二处、组织三处、组织四处(省委非公有制经济组织和社会组织委员会办公室)、民族地区工作处、干部一处、干部二处、干部三处、干部四处、干部五处、干部六处、干部队伍建设规划办公室、公务员一处、公务员二处、公务员三处、人才工作处〔省校(院、企)合作办公室〕、干部教育培训处、干部监督处(举报中心)、干部个人事项查核处、离退休人员工作处、机关党委(人事处)。
一、收入支出决算总体情况说明
2020年度收、支总计22406.73万元。与2019年相比,收、支总计各减少3952.82万元,下降15%。主要变动原因是由于疫情,大力压减了培训、会议、因公出国(境)费等支出。

(图1:收、支决算总计变动情况图)(柱状图)
二、收入决算情况说明
2020年本年收入合计22406.73万元,其中:一般公共预算财政拨款收入22406.73万元,占100%。

(图2:收入决算结构图)(饼状图)
三、支出决算情况说明
2020年本年支出合计22406.69万元,其中:基本支出6761.88万元,占30.18%;项目支出15644.81万元,占69.82%。

(图3:支出决算结构图)(饼状图)
四、财政拨款收入支出决算总体情况说明
2020年财政拨款收、支总计22406.73万元。与2019年相比,财政拨款收、支总计各减少3940.12万元,下降14.95%。主要变动原因是由于疫情,大力压减了培训、会议、因公出国(境)费等支出。

(图4:财政拨款收、支决算总计变动情况)(柱状图)
五、一般公共预算财政拨款支出决算情况说明
(一)一般公共预算财政拨款支出决算总体情况
2020年一般公共预算财政拨款支出22406.69万元,占本年支出合计的100%。与2019年相比,一般公共预算财政拨款减少3940.16万元,下降14.95%。主要变动原因是由于疫情,大力压减了培训、会议、因公出国(境)费等支出。

(图5:一般公共预算财政拨款支出决算变动情况)(柱状图)
(二)一般公共预算财政拨款支出决算结构情况
2020年一般公共预算财政拨款支出22406.69万元,主要用于以下方面:一般公共服务(类)支出20456.45万元,占91.3%;教育支出(类)307.29万元,占1.37%;社会保障和就业(类)支出704.24万元,占3.14%;卫生健康支出321.81万元,占1.44%;住房保障支出608.90万元,占2.72%;灾害防治及应急管理支出8万元,占0.03%。

(图6:一般公共预算财政拨款支出决算结构)(饼状图)
(三)一般公共预算财政拨款支出决算具体情况
2020年一般公共预算支出决算数为22406.68万元(因四舍五入带来0.01万元收舍差异),完成预算93.56%。其中:
1.一般公共服务(类)政府办公厅(室)及相关机构事务(款)其他政府办公厅(室)及相关机构事务支出(项):支出决算为23万元,完成预算100%。
2.一般公共服务(类)纪检监察事务(款)一般行政管理事务(项):支出决算为0.3万元,完成预算100%。
3.一般公共服务(类)组织事务(款)行政运行(项):支出决算为4819.63万元,完成预算97.29%,决算数小于预算数的主要原因是从严控制一般性支出,财政资金略有结余。
4.一般公共服务(类)组织事务(款)一般行政管理事务(项):支出决算为15563.51万元,完成预算92.40%,决算数小于预算数的主要原因是个别项目资金略有节约。
5.一般公共服务(类)组织事务(款)其他组织事务支出(项):支出决算为50万元,完成预算45.45%,决算数小于预算数的主要原因是个别项目资金有节约。
6.教育(类)进修及培训(款)培训支出(项):支出决算为307.29万元,完成预算91.24%,决算数小于预算数的主要原因是从严控制一般性支出,财政资金略有结余。
7.社会保障和就业(类)行政事业单位养老支出(款)行政单位离退休(项):支出决算为280.62万元,完成预算99.96%。
8.社会保障和就业(类)行政事业单位养老支出(款)机关事业单位基本养老保险缴费支出(项):支出决算为351.96万元,完成预算99.89%。
9.社会保障和就业(类)行政事业单位养老支出(款)机关事业单位职业年金缴费支出(项):支出决算为28.49万元,完成预算100%。
10.社会保障和就业(类)抚恤(款)死亡抚恤(项):支出决算为39.62万元,完成预算100%。
11.社会保障和就业(类)其他社会保障和就业支出(款)其他社会保障和就业支出(项):支出决算为3.55万元,完成预算100%。
12.卫生健康(类)行政事业单位医疗(款)行政单位医疗(项):支出决算为268.82万元,完成预算100%。
13.卫生健康(类)行政事业单位医疗(款)公务员医疗补助(项):支出决算为52.99万元,完成预算100%。
14.住房保障(类)住房改革(款)住房公积金(项):支出决算为358.43万元,完成预算100%。
15.住房保障(类)住房改革(款)购房补贴(项):支出决算为250.47万元,完成预算87.09%,决算数小于预算数的主要原因是人员略有变动,因此财政资金略有结余。
16.灾害防治及应急管理(类)应急管理事务(款)其他应急管理(项):支出决算为8万元,完成预算100%。
六、一般公共预算财政拨款基本支出决算情况说明
2020年一般公共预算财政拨款基本支出6761.88万元,其中:
人员经费4736.57万元,主要包括:基本工资、津贴补贴、奖金、机关事业单位基本养老保险缴费、职业年金缴费、其他工资福利支出、离休费、抚恤金、奖励金、住房公积金、其他对个人和家庭的补助等。
公用经费2025.31万元,主要包括:办公费、印刷费、水费、电费、邮电费、物业管理费、差旅费、维修(护)费、会议费、培训费、公务接待费、工会经费、福利费、公务用车运行维护费、其他交通费用、其他商品和服务支出等。
七、“三公”经费财政拨款支出决算情况说明
(一)“三公”经费财政拨款支出决算总体情况说明
2020年“三公”经费财政拨款支出决算为70.15万元,完成预算68.11%,决算数小于预算数的主要原因是由于疫情,公务活动减少,公务用车运行维护费和公务接待费都相应减少。
(二)“三公”经费财政拨款支出决算具体情况说明
2020年“三公”经费财政拨款支出决算中,因公出国(境)费支出决算0万元,占0%;公务用车购置及运行维护费支出决算64.07万元,占91.33%;公务接待费支出决算6.08万元,占8.67%。具体情况如下:

(图7:“三公”经费财政拨款支出结构)(饼状图)
1.因公出国(境)经费支出0万元。因公出国(境)支出决算比2019年减少67.80万元,下降100%。主要原因是由于疫情,财政收回了因公出国(境)经费预算。
2.公务用车购置及运行维护费支出64.07万元,完成预算75.38%。公务用车购置及运行维护费支出决算比2019年减少20.1万元,下降23.88%。主要原因是由于疫情公务活动减少,公务用车运行维护费相应减少。
其中:公务用车购置支出0万元。全年按规定更新购置公务用车0辆,截至2020年12月底,单位共有公务用车14辆,其中:轿车10辆、越野车3辆、载客汽车1辆。公务用车运行维护费支出64.07万元。主要用于干部、人才、组织、公务员等工作所需的公务用车燃料费、维修费、过路过桥费、保险费等支出。
3.公务接待费支出6.08万元,完成预算33.76%。公务接待费支出决算比2019年减少3.08万元,下降33.66%。主要原因是由于疫情公务活动减少,公务接待费相应减少。其中:
国内公务接待支出6.08万元,主要用于执行公务、开展业务活动开支用餐费。国内公务接待35批次,239人次,共计支出6.08万元,具体内容包括:新疆西藏2020年专招工作、西藏双向专招工作、重庆博士服务团来川对接交流、同济大学浙江大学等来川交流、中国社科院延安干部学院等来川调研、重庆内蒙辽宁浙江贵州等省(市)委组织部来川交流等公务接待活动。
八、政府性基金预算支出决算情况说明
2020年政府性基金预算财政拨款支出0万元。
九、国有资本经营预算支出决算情况说明
2020年国有资本经营预算财政拨款支出0万元。
十、其他重要事项的情况说明
(一)机关运行经费支出情况
2020年,省委组织部机关机关运行经费支出2025.31万元,比2019年增加87.65万元,增长4.52%。主要原因是一是开展了选人用人专项检查,出差较往年增加,差旅费增加;二是由于疫情,采购口罩酒精等防护用品。
(二)政府采购支出情况
2020年,组织部机关政府采购支出总额310.73万元,其中:政府采购货物支出47.79万元、政府采购工程支出0万元、政府采购服务支出262.94万元。主要用于办公楼物业管理,车辆加油、维修和保险、举办会议等。授予中小企业合同金额258.71万元,占政府采购支出总额的83.26%,其中:授予小微企业合同金额186.71万元,占政府采购支出总额的60.09%。
(三)国有资产占有使用情况
截至2020年12月31日,组织部机关共有车辆14辆,其中:副部(省)级及以上领导用车2辆、主要领导干部用车7辆、机要通信用车1辆、应急保障用车3辆、其他用车1辆,其他用车主要是用于基层调研等。单价50万元以上通用设备5台(套),单价100万元以上专用设备0台(套)。
(四)预算绩效管理情况
根据预算绩效管理要求,本单位在2020年度预算编制阶段,对6个项目编制了绩效目标,预算执行过程中,选取6个项目开展绩效监控,年终执行完毕后,对6个项目开展了绩效目标完成情况自评。
本单位按要求对2020年整体支出开展绩效自评,从评价情况来看用习近平新时代中国特色社会主义思想武装党员干部,把“不忘初心、牢记使命”作为加强党的建设永恒课题和全体党员干部终身课题常抓不懈。围绕党的事业选好干部,加强对干部的监督管理,提高新时代干部教育培训质量。建设高素质专业化公务员队伍,激励干部担当作为,集聚优秀人才,健全省委城乡基层治理委员会运行机制,引领城乡基层治理体系;推进党组织工作全覆盖,深度贫困地区抓党建促脱贫攻坚,强化疫情防控组织保障,建设过硬队伍。本单位还自行组织了6个项目支出绩效评价,包括1个专项预算项目和5个单位预算项目。从评价情况来看,项目决策程序严密、规划合理,资金分配科学、项目管理规范,通过项目实施取得了较好的经济和社会效益。
1.项目绩效目标完成情况
本单位在2020年度单位决算中反映“全省干部教育培训专项经费”“援藏、援彝干部人才慰问经费”“组织工作经费”“城乡基层治理工作经费”“《党课》编发经费”等5个项目绩效目标实际完成情况。(本单位项目绩效目标个数在5个以上的,选取5个项目进行公开,目标个数在5个以下的,全部进行公开,公开内容包括选取的全部项目完成情况综述和完成情况表)。
(1)全省干部教育培训专项经费项目绩效目标完成情况综述。项目全年预算数2,052.78万元,执行数为1,969.76万元,完成预算的95.96%。通过项目实施,深化了干部教育培训供给改革,增强干部教育培训时代性针对性有效性,着力培养造就忠诚干净担当的高素质专业化干部,为决战脱贫攻坚、决胜全面小康提供有力保障。发现的主要问题:由于疫情原因部分培训项目上半年实施较慢,下一步将继续提高预算编制的准确性,加快项目实施进度。
(2)援藏、援彝干部人才慰问经费项目绩效目标完成情况综述。项目全年预算数179.8万元,执行数为179.4万元,完成预算的99.78%。通过项目实施,贯彻落实了省委关心激励政策,向内地选派到涉藏地区和彝区开展脱贫攻坚帮扶工作的干部人才发放年度慰问金,将省委的关心关爱传递到一线,充分激发了帮扶干部的干事创业热情。下一步将继续加强项目预算编制和执行工作,做好资金监管,确保资金使用效益。
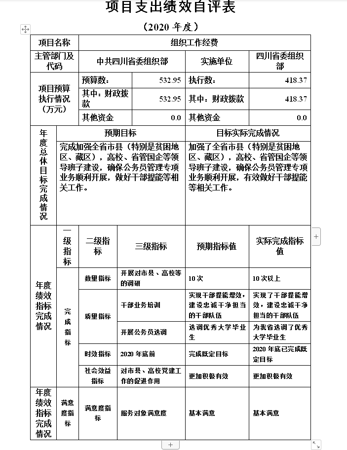
(3)组织工作经费项目绩效目标完成情况综述。项目全年预算数532.95万元,执行数为418.37万元,完成预算的78.5%。通过项目实施,加强了全省市县(特别是贫困地区、藏区),高校、省管国企等领导班子建设,确保公务员管理专项业务顺利开展,有效做好干部提能等相关工作。发现的主要问题:由于疫情原因部分工作上半年进展较慢,下一步将继续提高预算编制的准确性,加快预算执行进度,更好发挥财政资金效益。
(4)城乡基层治理工作经费项目绩效目标完成情况综述。项目全年预算数300万元,执行数为272.87万元,完成预算的90.96%。通过项目实施,在省委坚强领导下,省委城乡基层治理委员会充分发挥牵头统筹、组织协调、督导落实作用,坚持点面结合务实推动,面上突出抓好省委十一届六次全会《决定》127项责任分工督办,点上突出抓好重要地区和薄弱领域基层治理机制创新,稳步推进城乡基层治理各项工作落地落实。截至2020年底,127项公共责任已全面启动,其中2020年度的43项已全部完成。下一步将继续优化绩效评价指标体系,加强绩效结果应用,提高财政资金使用效益。
(5)《党课》编发经费项目绩效目标完成情况综述。项目全年预算数220.8万元,执行数为134.82万元,完成预算的61.06%。通过项目实施,完成好党课党研工作,积极向中央和省级媒体推荐四川党建和组织工作典型经验,扩大了四川党建和组织工作影响力。为节约财政资金,《党课》第三合同年度共印刷9期,前三期印刷20万册,后6期印刷5000册,2020年底纸质版已停刊,2021年无《党课》编发经费项目。







2.单位绩效评价结果
本单位自行组织对天府英才工程“天府峨眉计划”等1个专项项目、全省干部教育培训专项经费、援藏援彝工作经费等3个部门预算项目开展了绩效评价,天府英才工程“天府峨眉计划”专项内容比较敏感,不宜公开。《2020年度援藏、援彝干部人才慰问经费绩效自评报告》见附件。
第三部分 名词解释
1.财政拨款收入:指单位从同级财政部门取得的财政预算资金。
2.其他收入:指单位取得的除上述收入以外的各项收入。
3.使用非财政拨款结余:指事业单位使用以前年度积累的非财政拨款结余弥补当年收支差额的金额。
4.年初结转和结余:指以前年度尚未完成、结转到本年按有关规定继续使用的资金。
5.年末结转和结余:指单位按有关规定结转到下年或以后年度继续使用的资金。
6.一般公共服务(类)人力资源事务(款)一般行政管理事务(项):反映行政单位(包括实行公务员管理的事业单位)未单独设置项级科目的其他项目支出。
7.一般公共服务(类)人力资源事务(款)公务员履职能力提升(项):反映用于提升公务员履职能力所发生的各项支出。
8.一般公共服务(类)人力资源事务(款)公务员综合管理(项):反映用于公务员综合管理等方面的支出。
9.一般公共服务(类)组织事务(款)行政运行(项):反映行政单位(包括实行公务员管理的事业单位)的基本支出。
10.一般公共服务(类)组织事务(款)一般行政管理事务(项):反映行政单位(包括实行公务员管理的事业单位)未单独设置项级科目的其他项目支出。
11.一般公共服务(类)组织事务(款)事业运行(项):反映事业单位的基本支出,不包括行政单位(包括实行公务员管理的事业单位)后勤服务中心、医务室等附属事业单位。
12.一般公共服务(类)其他一般公共服务(款)其他一般公共服务(项):反映除一般公共服务已列明项目以外的其他一般公共服务支出。
13.科学技术(类)技术研究与开发(款)其他技术研究与开发(项):反映除技术研究与开发已列明项目以外的其他技术研究与开发支出。
14.社会保障和就业(类)人力资源和社会保障管理事务(款)行政运行(项):反映行政单位(包括实行公务员管理的事业单位)的基本支出。
15.社会保障和就业(类)行政事业单位离退休(款)未归口管理的行政单位离退休(项):反映未实行归口管理的行政单位(包括实行公务员管理的事业单位)开支的离退休支出。
16.社会保障和就业(类)行政事业单位离退休(款)机关事业单位基本养老保险缴费(项):反映机关事业单位实施养老保险制度由单位缴纳的基本养老保险费支出。
17.社会保障和就业(类)行政事业单位离退休(款)机关事业单位职业年金缴费(项):反映机关事业单位实施养老保险制度由单位实际缴纳的职业年金支出。
18.社会保障和就业(类)抚恤(款)死亡抚恤(项):反映按规定用于烈士和牺牲、病故人员家属的一次性和定期抚恤金以及丧葬补助费。
19.社会保障和就业(类)其他社会保障和就业(款)其他社会保障和就业(项):反映除社会保障和就业已列明项目以外的其他社会保障和就业支出。
20.医疗卫生与计划生育(类)行政事业单位医疗(款)行政单位医疗(项):反映财政部门集中安排的行政单位基本医疗保险缴费经费,未参加医疗保险的行政单位的公费医疗经费,按国家规定享受离休人员、红军老战士待遇人员的医疗经费。
21.医疗卫生与计划生育(类)行政事业单位医疗(款)事业单位医疗(项):反映财政部门集中安排的事业单位基本医疗保险缴费经费,未参加医疗保险的事业单位的公费医疗经费,按国家规定享受离休人员待遇的医疗经费。
22.医疗卫生与计划生育(类)行政事业单位医疗(款)公务员医疗补助(项):反映财政部门集中安排的公务员医疗补助经费。
23.资源勘探信息等(类)安全生产监管(款)其他安全生产监管(项):反映除安全生产监管已列明项目以外的其他用于安全生产监管方面的支出。
24.住房保障(类)住房改革(款)住房公积金(项):反映行政事业单位按人力资源和社会保障部、财政部规定的基本工资和津贴补贴以及规定比例为职工缴纳的住房公积金。
25.住房保障(类)住房改革(款)购房补贴(项):反映按房改政策规定,行政事业单位向符合条件职工(含离退休人员)、军队(含武警)向转役复员离退休人员发放的用于购买住房的补贴。
26.基本支出:指为保障机构正常运转、完成日常工作任务而发生的人员支出和公用支出。
27.项目支出:指在基本支出之外为完成特定行政任务和事业发展目标所发生的支出。
28.经营支出:指事业单位在专业业务活动及其辅助活动之外开展非独立核算经营活动发生的支出。
29.“三公”经费:指部门用财政拨款安排的因公出国(境)费、公务用车购置及运行费和公务接待费。其中,因公出国(境)费反映单位公务出国(境)的国际旅费、国外城市间交通费、住宿费、伙食费、培训费、公杂费等支出;公务用车购置及运行费反映单位公务用车车辆购置支出(含车辆购置税)及租用费、燃料费、维修费、过路过桥费、保险费等支出;公务接待费反映单位按规定开支的各类公务接待(含外宾接待)支出。
30.机关运行经费:为保障行政单位(含参照公务员法管理的事业单位)运行用于购买货物和服务的各项资金,包括办公及印刷费、邮电费、差旅费、会议费、福利费、日常维修费、专用材料及一般设备购置费、办公用房水电费、办公用房取暖费、办公用房物业管理费、公务用车运行维护费以及其他费用。
第四部分 附件
2020年度援藏、援彝干部人才慰问经费绩效自评报告
为全面检验财政资金使用绩效,考核资金预期绩效目标的实现程度、支出效率和综合效果,进一步提高财政支出的管理水平,根据《财政厅关于展开2021年部门、政策和项目支出绩效评价工作的通知》(川财绩〔2021〕6号)精神,对2020年度援藏、援彝干部人才慰问经费进行绩效评价,现将绩效评价情况报告如下。
一、项目概况
(一)项目资金申报及批复情况
脱贫攻坚期内,为加强省内对口帮扶涉藏地区彝区贫困县干部人才管理服务工作,充分发挥援藏援彝干部人才在推进涉藏地区彝区脱贫攻坚和社会发展中的重要作用,省委组织部每年开展一次集中慰问活动,按照每人每年1000元的标准发放慰问金。
该专项资金纳入中共四川省委组织部部门预算管理,财政厅年初下达预算179.8万元。
(二)项目绩效目标
该项目年度总体目标主要是:认真贯彻落实省委关心激励政策,向内地选派到涉藏地区和彝区开展脱贫攻坚帮扶工作的干部人才发放年度慰问金,将省委的关心关爱传递到一线,充分激发帮扶干部的干事创业热情。
(三)项目资金申报相符性
2020年度援藏、援彝干部人才慰问经费计划实施内容与项目预算实施内容完全相符,该工作经费已完成从内地到涉藏地区和彝区开展脱贫攻坚帮扶工作的干部人才的慰问金发放,不存在擅自调整项目情况,项目申报的目标是合理可行的。
二、项目实施及管理情况
(一)资金计划、到位及使用情况
1.资金计划及到位
四川省财政厅下达中共四川省委组织部2020年度援藏、援彝干部人才慰问经费预算179.8万元,主要用于发放从内地到涉藏地区和彝区开展脱贫攻坚帮扶工作的干部人才的慰问金。
2020年度援藏、援彝干部人才慰问经费实际到位179.8万元。
2.资金使用
截止自评日,2020年度援藏、援彝干部人才慰问经费累计支出179.40万元,因4人于2019年提前结束挂职返岗,故2020年不再发放慰问金,具体发放情况如下表:

(二)项目财务管理情况
根据《中华人民共和国预算法》等制度要求,中共四川省委组织部对项目实行了国库集中支付,资金支出严格依据相关财务制度和预算标准执行,资金使用合法合规,财务信息真实完整,坚持了厉行节约,不存在资金截留、挤占和挪用现象。
(三)项目组织实施情况
中共四川省委组织部是项目的主管部门和实施部门,具体工作是负责编制援藏、援彝干部人才慰问经费使用计划、组织编制经费预算方案、下拨经费等,项目管理的主要依据是《四川省援藏援彝干部人才管理办法》(川组通〔2018〕9号)等相关政策和制度。
三、项目绩效情况
(一)项目完成情况
2020年,中共四川省委组织部已完成1794名从内地到涉藏地区和彝区开展脱贫攻坚帮扶工作的干部人才慰问经费发放。
(二)项目效益情况
项目通过慰问经费的发放,加强了我省对援藏援彝干部的关心关爱和管理保障力度,激励援藏援彝干部人才奋发有为、干事创业,为我省涉藏地区彝区脱贫攻坚任务如期完成贡献了坚实的力量。
四、自评结论
总体来看,援藏、援彝干部人才慰问经费决策程序较严密,规划较合理;资金分配较及时、项目管理较规范;通过项目实施取得了较好的经济和社会效益。通过强化待遇保障、强化关怀服务、强化关爱成长,确保干部人才生活放心、家庭省心、工作安心,有效解决干部人才的后顾之忧,当好援藏援彝干部人才的坚强后盾。该项目自评得分97.7分(具体指标详见附件)。
五、问题及建议
(一)存在的问题
无。
(二)相关建议
不断强化援藏援彝干部人才管理服务,逐步构建起了“重培养、强保障、解难题、树典型”的关心激励工作体系。加强派援干部在涉藏地区彝区挂职期间的跟踪培养管理,动态收集表彰奖励、全面掌握工作实绩。除明确标准的保障项目外,还应引入现代心理健康服务体系,对派援干部人才提供简便易行、专业保密的心理健康服务,及时进行心理疏导和干预。
第五部分 附表
一、收入支出决算总表
二、收入决算表
三、支出决算表
四、财政拨款收入支出决算总表
五、财政拨款支出决算明细表
六、一般公共预算财政拨款支出决算表
七、一般公共预算财政拨款支出决算明细表
八、一般公共预算财政拨款基本支出决算表
九、一般公共预算财政拨款项目支出决算表
十、一般公共预算财政拨款“三公”经费支出决算表
十一、政府性基金预算财政拨款收入支出决算表
十二、政府性基金预算财政拨款“三公”经费支出决算表
十三、国有资本经营预算财政拨款收入支出决算表
十四、国有资本经营预算财政拨款支出决算表
![]()
